11:04 Tda7377 схема усилителя | ||
Форум РадиоКот • Просмотр Темы - Усилитель Звука На TDA7377
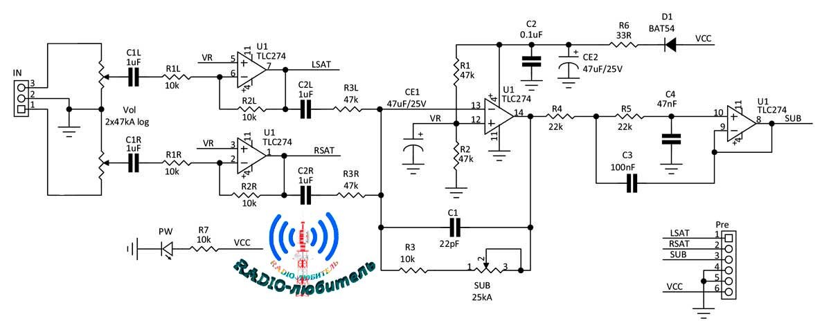
![]() 2 мар. 2020 г. Трехканальный усилитель мощности, работающий в классе AB на микросхеме TDA7377. Принципиальная схема предварительного усилителя показана на. AMP-TDA7377-Stereo - Полупроводниковые Усилители И Платы - ПЛАТЫ.![]() Усилительная схема на интегральной микросхеме TDA7377 представляет собой усилитель AB-класса, который можно собрать, используя минимальное количество элементов. Форум РадиоКот • Просмотр Темы - Усилитель Звука На TDA7377Усилитель D-класса по схеме 2.0 (стерео) либо 1.0 (моно) выполнен на микросхеме TDA7498E. 820.00грн. Купить. Форум РадиоКот • Просмотр Темы - Усилитель Звука На TDA7377Чип усилителя звука TDA7377 CD7377CZ YD7377 ZIP-15, интегральная схема усилителя мощности, 1 шт. 5,0. 13 купили. Простой Усилитель Низкой Частоты На TDA7377 И NE5532![]() 1)Кондер С5, который на дежурку, она на МИНУС идет в даташите. А не в параллель на ПЛЮС с соплей на 10кОм, как на плате. Ок, посадил одной ногой в дырочку. Усилитель Мощности На Микросхеме TDA7377 | Radio-Любитель | ДзенЧип усилителя звука TDA7377 CD7377CZ YD7377 ZIP-15, интегральная схема усилителя мощности, 1 шт. ✓ Хорошие отзывы покупателей. TDA7377 Микросхема Усилителя Низкой Частоты Схема, Характеристики.![]() Для сборки понадобится: Конденсатор-1000 mf. 25v Конденсатор-47mf Три конденсатора керамических- 0.22 mf (у меня же были 0.1 mf) Резистор- 39 kOm (у меня были. Усилитель На TDA7377 2×30Вт | Самодельные Усилители. | ВКонтакте![]() 21 мар. 2018 г. Ошибка в предыдущей версии: 1- Конденсатор C27 (100 мкФ) инвертирован. 2- Удалите C26 de 10nF или измените на 6.8nF. 3- Измените резисторы R8. Усилитель На TDA7377 Стерео + Bass. Super Bass 2.1 - YouTube![]() 15 сент. 2017 г. Двухканальный усилитель TDA усилитель 7377. Схема усилителя на TDA7377 с темброблоком. TDA7377 схема. Элементы схемы. ОБОЗНАЧЕНИЕ, ТИП, НОМИНАЛ. Tda7377 Не Работает - УМЗЧ На Интегральных И Гибридных Микросхемах.![]() Схема звукового усилителя 2×35 Вт, TDA7377 · Собран на основе микросхемы TDA7377 · Класс усилителя AB · Параметры выхода 2 x 35 Вт макс. / 4 Ом (14,4 В. Усилитель На TDA7377 Для Дома. — DRIVE2![]() Характеристики микросхемы TDA7377 из datasheet, cхема включения усилителя. Более мощный и качественный аналог, возможности замены. Микросхема TDA7377: Характеристики, Datasheet, Схема Усилителя, Аналог![]() 10 февр. 2017 г. Глубина регулировки тембра по вч и нч не менее 10-12Дб. Схема усилителя. Усилитель состоит из трёх частей, а именно темброблок, усилитель. Усилитель Мощности На Микросхеме TA7270P - TA7271P | Микросхема.![]() 17 сент. 2020 г. Усилитель на TDA7377, 2X30W — Меандр — занимательная электроника. Плата усилителя TDA7297, запасные части, 12 В постоянного тока, класс 2,0. Усилитель 2.1 На TDA7377 - Форум Самодельщиков | Усилитель.![]() 5 авг. 2015 г. Схемы и радиоэлектроника: УСИЛИТЕЛЬ НА МИКРОСХЕМЕ TDA7377, Усилители и звук - читайте на портале Радиосхемы. Схемыч - Усилитель Мощности На Микросхеме TDA1558Q Имеет Выходную.Как уже было замечено выше на ТДА 7377 можно собрать усилитель в нескольких вариантах: на четыре выхода;; На два выхода, по мостовой схеме (стерео. Усилитель Мощности Звуковой Частоты На Микросхеме TDA7377 Класса.![]() Несколько слов о микросхеме TDA7377. Микросхема построена по 4-канальной схеме с независимыми каналами, из них два канала - с инвертирующими входами и ещё два. Усовершенствование Колонок Microlab Solo 2: Усовершенствование.![]() 16 дек. 2018 г. Для чего это нужно? Как всем известно, микросхемы потребляют большой ток и дорожки на схеме, если они сделаны из одной фольги, просто выгорят. Усилитель 2.1 На TDA7377 - Форум Самодельщиков![]() Еще мысли: буду дико угорать, если не только тембр, а вся схема кормится от стабилизатора 7812. У него макс. ток 1,5А, а 7377 для полной. Микросхема TDA7377: Характеристики, Datasheet, Схема Усилителя, Аналог![]() Эта схема представляет собой комбинацию двух предыдущих: два усилителя работают в стандартном режиме и каждый управляет одним динамиком. Два других подключены. TDA 7377. Где +, А Где - На Динамики. - Радиоэлементы - Форум.1 янв. 2022 г. TDA7377 - микросхема усилителя низкой частоты производства фирмы ST microelectronics представляет собой интегральный усилитель низкой. | ||
|
| ||
| Всего комментариев: 0 | |













