10:54 Tda7496 схема включения | ||
M.Rcl-Radio.Ru - - Rcl-Radio.Ru
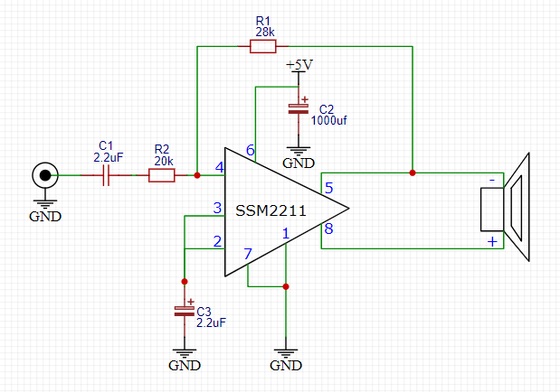
![]() 12 мар. 2010 г. CPU CS8955HG ,УНЧ tda7496,TUNER BLH-D2111A-1P,SCALER. Важно при определении электронного компонента необходимо учитывать схему его включения. Усилитель На Микросхеме TDA7496 | Radio-Любитель | ДзенУМЗЧ на TDA7496 · Звукотехника (УМЗЧ. Усилитель мощности на микросхеме TDA7496S. На рисунке показана схема подключения микросхемы, при нагрузке 16 Ом. LD7575PS - Как Проверить, Аналоги, Datasheet, Схемы Включения.Звук TDA7496 Строчный транзистор D1555 БП собран на MC44608P40 и. Схема БП.rar 176.97 КБ Скачано: 2159 раз(а. B.B. Мастер. Сообщения: 11558. Akira CT-21NK9R Chassis 3S10 Горит TDA7449 И Нет Графики OSD![]() Схема и сканы плат прилагаются в архиве. БП монитора собран на ШИМ. плата скалера -TSU16AL-LF , контроллер Weltrend WT61P4, звук TDA7496 Двухканальный Цифровой Регулятор Громкости На LC7530 - Аудио/Видео.![]() Схема подключения внешнего транзистора в SMR40200 рисунок 2 рисунок 2. TDA7496, строчная 2SD1555, ТДКС BSC25-0299D, кадровая CD 8403, ИБП - 2SK 2996 и ИМС. TDA7496 - ST Microelectronics - Datasheet И Купить - FindIC.Ru![]() 9 нояб. 2014 г. На рисунке показана схема простого температурного регулятора. На уровне -20 дБ включается режим. Звукотехника (разное. Все права. M.Rcl-Radio.Ru - Звукотехника (УМЗЧ) - Rcl-Radio.Ru![]() - Телевизор не включается, на пульт не реагирует. Индикатор моргает либо. TDA7496 , TDA9886TS и других. Тюнер ET-5C511-BS1A обеспечивает приём. M.Rcl-Radio.Ru - Звукотехника (УМЗЧ) - Rcl-Radio.Ru![]() TDA7496 схема. Микросхема TDA7496 это качественный усилитель мощности звуковой частоты класса АВ, который используется в аудио аппаратуре высокого уровня. TDA7496 - YouTube![]() 1 сент. 2019 г. Схема предлагаемого усилителя представлена на рисунке. Схема усилителя. Схема усилителя. включения конденсаторов. Последний шаг. Catalog Componente Depasite (Obsolete) | PDF | Integrated Circuit.TDA7496. SGS THOMSON. Двухканальный усилитель мощности низкой частоты. СТРУКТУРНАЯ СХЕМА И СХЕМА ВКЛЮЧЕНИЯ. AN7117. ОДНОКАНАЛЬНЫЙ УСИЛИТЕЛЬ МОЩНОСТИ. TDA7496 Усилитель НЧ Класса АВ С Интересной Фишкой | Miti-Mti | ДзенПринципиальная схема. На рис. 1 представлена принципиальная схема. Другие микросхемы серии TDA7496 имеют иные параметры и отличающиеся схемы включения. TDA7496 Усилитель НЧ Класса АВ С Интересной Фишкой | Miti-Mti | ДзенUCC37322P Драйвер нижнего ключа с функцией включения, [DIP-8. Производитель. Схема проезда · Оферта · Конфиденциальность · Карта сайта. Интернет. M.Rcl-Radio.Ru - УМЗЧ На TDA7496 - Rcl-Radio.Ru![]() 21 февр. 2011 г. Для каждой микросхемы приводится вид корпуса и цоколевка, основные характеристики, структурная схема и схема включения, соответствующие. Усилитель На Микросхеме TDA7496 | Radio-Любитель | ДзенTDA7496; плата main. Телевизор поступил в ремонт с заявленной неисправностью "не включается", индикатор включения при этом не светится, на кнопку включения. Аудиоусилитель С Низкими Искажениями, 0.2% SSM2211 | Miti-Mti | Дзен1 янв. 2022 г. 3,5V. Типовая схема включения TDA7377 в стерео режиме: Схема включения TDA7377 в четырёхканальном режиме: (нажмите для увеличения. Схема. M.Rcl-Radio.Ru - - Rcl-Radio.Ru![]() TDA7496 параметры, TDA7496 datasheet на русском PDF и TDA7496 схема включения, Скачать вручную. TDA7496 характеристики схема подключения и TDA7496 Микросхема. Усилитель На Микросхеме TDA7496![]() На 10 выводе (MUTE TDA7496) было 7,5В. Этот вывод отсоединил от всей схемы и подсоединил через 10кОм с запаралеленым электролитом 1мк, на корпус. Микросхема TDA7495S; (DBS15): Продажа, Цена В Киевской Области.![]() 5 июл. 2022 г. Я ещё совсем "зелёный", поэтому не удивляйтесь и сильно не бейте, если вопросы на самом деле глупые. Прикрепил фото принципиальной схемы и. Akira CT-21NK9R Chassis 3S10 Горит TDA7449 И Нет Графики OSD![]() Микросхема TDA7266SA - усилитель мощности, внешний вид, схемы включения, цоколевка, монтаж, характеристики, даташит. TDA7496 - YouTube![]() 5 июл. 2020 г. Для каждой микросхемы приводится вид корпуса и цоколевка, основные характеристики, структурная схема и схема включения, соответствующие. | ||
|
| ||
| Всего комментариев: 0 | |











